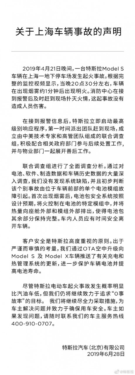
本年 4 月,一辆特斯拉 Model S 在上海徐汇一小区的地下车库产生起火事端,特斯拉今日发布了关于这起事端的
声明
。在声明中,特斯拉称在接到报警信息后,第一时刻派出团队赶到现场,建立由中美技能专家和高管团队组成的联合查询组,活跃合作相关政府部分参加后续处置作业,并与物业部分一同打开善后作业。
经过查询剖析,“经过对电池、软件、制作数据和车辆历史数据的很多深入查询”,特斯拉方面“没有发现体系缺点”,而且“初步判断该单个事端由坐落车辆前部的单个电池模组毛病引起”。一起,特斯拉还说到,“初次呈现烟雾后,电池包安全体系依照规划预期,将火控制在电池的特定模组中,并将热量向座舱外部和模组外部排出,使得电池包其余部分坚持完好”,而且“车内人员应有时刻安全脱离车辆”。
为了进一步维护车辆电池并进步电池寿数,特斯拉经过 OTA 晋级向 Model S 和 Model X 推送了有关充电和热办理体系的更新。该公司还着重特斯拉电动车起火事端产生概率“显着比汽油车低”。
另据
财联社
音讯,特斯拉已于 6 月 17 日接到受上海车辆起火事端影响的各业主的理赔请求,并方案于 7 月前发动相关理赔作业。引荐:
“胀大”的特斯拉,爆破的电动车
